美高梅娱乐场
网站美高梅娱乐场
园区概况
园区简介
组织结构
党建工作
联系我们
规章制度
新闻公告
公告通知
新闻资讯
创业政策
国家、省市政策
园区政策
创业实践
创业大赛
校企对接
千度众创空间
入孵项目
企业展示
团队风采
创业协会
创业孵化
创客招募
入园申请
投资对接
技术交易
简介
技术成果
技术转让
技术需求
专利查询
创业美高梅娱乐场
美高梅娱乐场通知公告
美高梅娱乐场 新闻
师资队伍
课程建设
创业典型
您的位置 >
网站美高梅娱乐场
>
园区政策
> 正文
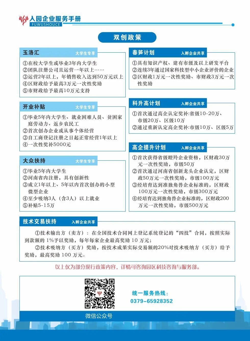
美高梅娱乐场 国家大学科技园入园企业服务手册
作者:
来源:大学科技园
发布日期:2025年02月02日 11:47
浏览:
上一篇:
美高梅娱乐场 国家大学科技园服务指南
下一篇:
美高梅娱乐场 国家大学科技园伊滨园区入园指南
more
公告通知
》美高梅娱乐场 国家大学科技园关于遴选优秀师生项...
》重磅预告!2025中国科协海智专家中原行 - 洛阳 ...
》美高梅娱乐场 国家大学科技园关于举办培训活动的通知
》工业和信息化部中小企业局关于开展2025年度科技...
》关于开展洛阳市高新技术企业技术难题(需求)调...
》关于开展第十四届中国创新创业大赛河南·洛阳分赛...
》关于组织开展2025年度高新技术企业申报工作的通...
》美高梅娱乐场 国家大学科技园双创中心招募
》河南省教育厅办公室关于举办中国国际大学生创新...
》关于举办第十届“创客中国”河南省中小企业创新...
联系我们
美高梅娱乐场 大学科技园
联系电话:0379-65928352
电子邮箱:
[email protected]
洛阳市洛龙区王城大道90号创新大厦FS216
版权所有◎美高梅娱乐场 国家大学科技园
地址:洛阳市王城大道90号美高梅娱乐场 大学科技园运营中心 联系电话:0379-65928352
企业的大学 大学的企业