美高梅娱乐场

您的位置 >  网站美高梅娱乐场 >  国家、省市政策 >  正文
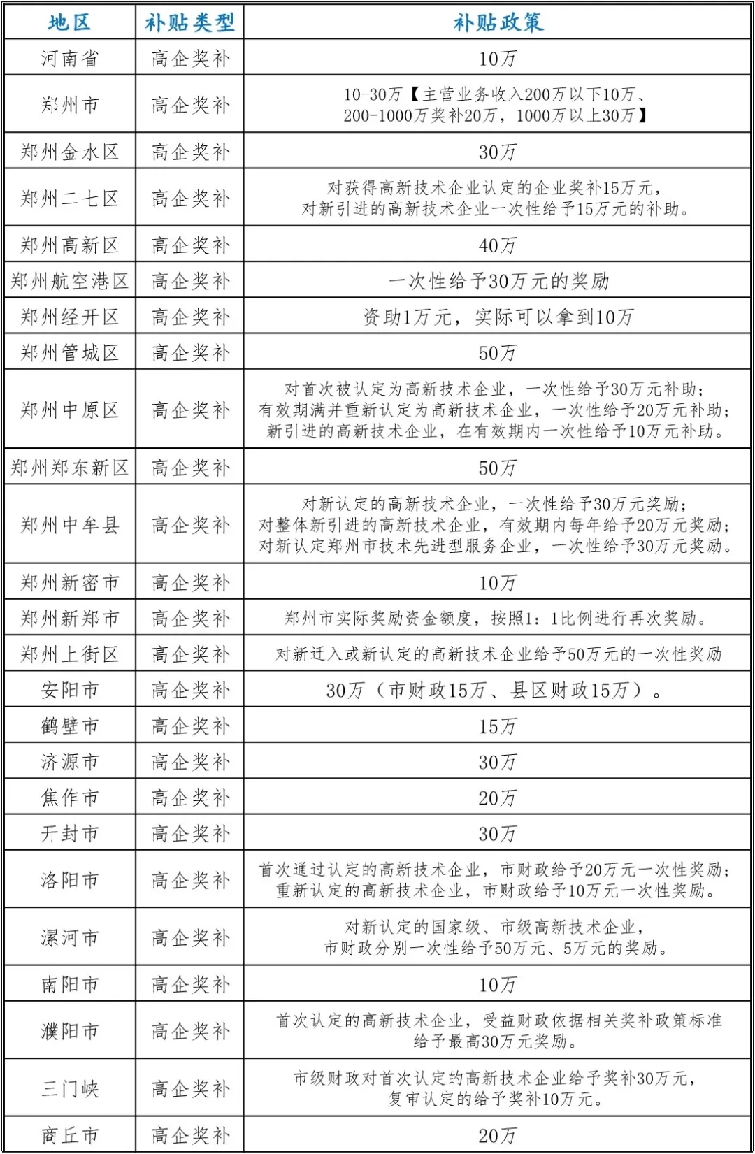
2021年河南省高企奖励政策表
作者:来源:大学科技园发布日期:2021年04月25日 08:31浏览:

2021年高新技术企业申报工作开始,为使广大园区企业更好了解掌握省内政策;特别整理《河南省各地区的高企奖补政策》,以供园区各企业结合自己的实际情况积极参与申报。


上一篇:洛阳市知识产权专项资金管理办法

下一篇:关于贯彻落实《保障中小企业款项支付条例》的通知

联系我们
    • 美高梅娱乐场 大学科技园
    • 联系电话:0379-65928352
    • 电子邮箱:[email protected]
    • 洛阳市洛龙区王城大道90号创新大厦FS216